低维护营造的水生草本植物怎么筛选评价的5个方法
2022-03-08
林尹影0
核心提示:摘要:水生植物是城市水景营造的重要组成部分,复层结构的水景植物配置具有较好低维护特点,需要匹配适应的水生草本植物种类。以
摘要:水生植物是城市水景营造的重要组成部分,复层结构的水景植物配置具有较好低维护特点,需要匹配适应的水生草本植物种类。以珠三角地区为研究区域范围,选取了32种城市水景广泛应用的水生草本植物,运用层次分析法,建立了包括观赏价值、适应性以及生长特性3个准则层和10个评价因子指标的评价模型,对水生草本植物的筛选与运用进行讨论研究。
结果表明,32种水生草本植物可分为3个等级,其中I等级6种,Ⅱ等级11种,Ⅲ等级15种,优选推荐翠芦莉Ruelliasimplex、风车草Cyperusinvolucratus、柳叶箬Isachneglobosa和菖蒲Acoruscalamus等作为低维护城市水景植物景观营造种类。
结果表明,32种水生草本植物可分为3个等级,其中I等级6种,Ⅱ等级11种,Ⅲ等级15种,优选推荐翠芦莉Ruelliasimplex、风车草Cyperusinvolucratus、柳叶箬Isachneglobosa和菖蒲Acoruscalamus等作为低维护城市水景植物景观营造种类。
城市水体景观是城市生态系统的重要组成部分,具有水体净化、维护生态多样性、游憩等综合功能[1~2]。随着低碳节约型社会建设和“碳中和”行动的不断深入,低维护、高效益的水体景观营造越发重要。当前,城市公园、居住区等的水体植物景观营造常通过大量投入高密度的草本植物,结合工程措施,达到造景与水体净化的目的,但每年植物的冬枯收割与更换,容易造成管理、维护费用上升和废弃物处理难等问题。
因此,有必要引入低维护景观营造举措,建构以乔木、灌木、草本植物复层群落结构为主的水景植物配置方法,兼顾植物景观效果的同时,在养护管理上实现“低成本、低能耗、低人工、低环境影响”的生态型建造措施[3]。
因此,有必要引入低维护景观营造举措,建构以乔木、灌木、草本植物复层群落结构为主的水景植物配置方法,兼顾植物景观效果的同时,在养护管理上实现“低成本、低能耗、低人工、低环境影响”的生态型建造措施[3]。
纵观国内外对低维护景观营造植物筛选的研究,发现国外的研究起步早,时间跨度大,涉及领域范围广,包含从19世纪开始的根据实际情况筛选合适的外来植物,到如今的低维护草坪草种研究[4~5]、“新长青植物运动”等内容[6]。而国内对低维护景观营造植物筛选的研究尚处于起步阶段,缺乏系统的理论方法,且研究内容集中在对陆地造景的植物筛选上,较少对水景营造植物筛选的研究。
在低维护城市水体景观营造的理念下,复层结构的水生植物配置需要兼顾木本植物和草本植物的搭配,对水生草本植物的功能特性和生物特性亦提出新的要求。低维护的水生植物需要具备一定水土净化能力,以及刈割量较小、管理粗放、生长周期长、观赏价值较高、抗逆性强、病虫害少等特点。因此本文从低维护城市水景营造理念出发,运用层次分析法,在水生草本植物的观赏价值、适应性以及生长特性的基础上构建评价模型,对32种水生草本植物进行综合评价分析,以期为低维护的城市水景营造提供适宜的水生草本植物种类。
在低维护城市水体景观营造的理念下,复层结构的水生植物配置需要兼顾木本植物和草本植物的搭配,对水生草本植物的功能特性和生物特性亦提出新的要求。低维护的水生植物需要具备一定水土净化能力,以及刈割量较小、管理粗放、生长周期长、观赏价值较高、抗逆性强、病虫害少等特点。因此本文从低维护城市水景营造理念出发,运用层次分析法,在水生草本植物的观赏价值、适应性以及生长特性的基础上构建评价模型,对32种水生草本植物进行综合评价分析,以期为低维护的城市水景营造提供适宜的水生草本植物种类。
1评价对象
选取珠三角地区具有代表性的公园水景为研究区域,通过对广州上涌果树公园湿地、广州海珠国家湿地公园、广州南沙湿地公园和深圳洪湖公园的水生草本植物的调查,结合相关文献的研究结果[7~8],综合考虑应用广泛、景观适用和不同生活类型等因素,选取32种水生草本植物为评价对象,涵盖本土种和外来种。考虑到外来物种的生态适应性问题,本研究选取的绝大多数外来物种已经过长期的引种驯化,对本土环境有了较好的适应性。此外,浮水植物生长速度和范围难以控制,故其不作为本次评价的对象。
2评价方法
评价采用层次分析法,针对低维护城市水景营造的筛选目标,结合现有文献研究结果[9~10],建立低维护景观的水生草本植物筛选评价指标体系,采用定性与定量相结合方式确定评价指标评分标准。评价指标权重通过专家咨询法,构建两两评价指标判断矩阵,并计算相关权重。
2.1评价模型的构建
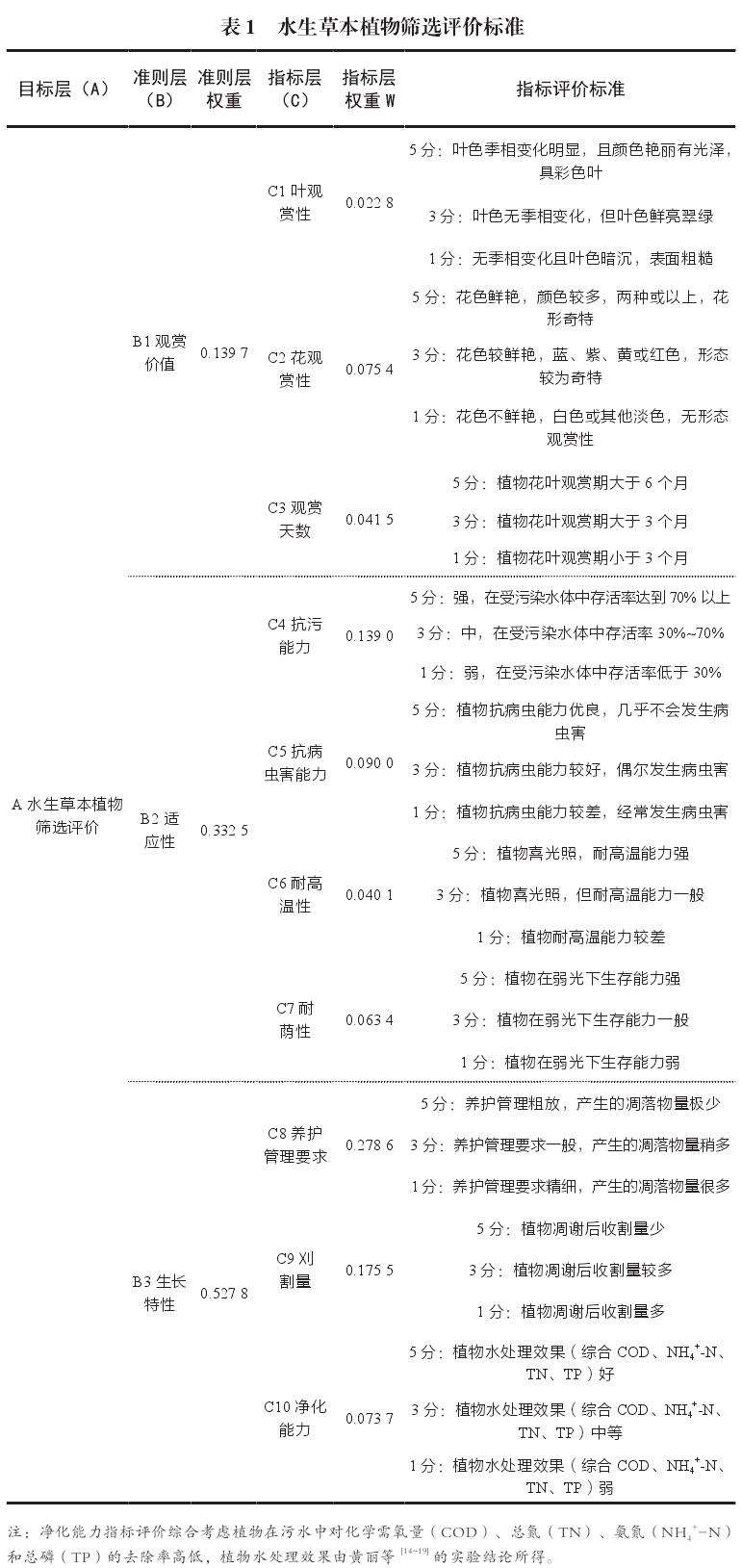
基于低维护城市水景营造的水生草本植物特点,以现有相关植物评价指标[11~13]为基础,考虑植物对环境的适应性、养护管理要求,同时兼顾植物的观赏特性,建立水生草本植物的评价模型(表1)。模型分为评价目标层(A)、准则层(B)、指标层(C),准则层设定观赏价值、适应性和生长特性3个因子,指标层体现准则层的具体选择标准,共选出10个因素。观赏性从3个方面综合评判,其一是花色、大小与形状,二是叶色变化及叶形等,再有花叶观赏期的长短。适应性选取抗病虫害能力、抗污染能力、耐高温性及耐荫性来反映植物的综合生态适应能力。
植物在水生潮湿环境生长,容易受到各种病虫害的侵害,影响其生长发育,降低观赏效果;其次大多数城市水景存在一定程度的污染,水生植物需要具备较强的生长、存活能力;此外珠三角地区夏季气温高,而复层结构植物配置中底层光照较弱,因此植物能耐高温和耐荫也是生态适应性重要维度。在植物的生长特性方面,高大植物通常生物量和刈割量较大,且冬枯后易倒伏在水中腐烂,造成水体二次污染,影响水体水质环境;同时具备良好净化能力的水生植物可以改善水质,也符合了构建低养护持久水景的理念。
植物在水生潮湿环境生长,容易受到各种病虫害的侵害,影响其生长发育,降低观赏效果;其次大多数城市水景存在一定程度的污染,水生植物需要具备较强的生长、存活能力;此外珠三角地区夏季气温高,而复层结构植物配置中底层光照较弱,因此植物能耐高温和耐荫也是生态适应性重要维度。在植物的生长特性方面,高大植物通常生物量和刈割量较大,且冬枯后易倒伏在水中腐烂,造成水体二次污染,影响水体水质环境;同时具备良好净化能力的水生植物可以改善水质,也符合了构建低养护持久水景的理念。
2.2指标权重的确定


在建立评价指标体系基础上,采用专家咨询法,以1-9比例标度对评价指标重要性程度进行赋值,构建准则层判断矩阵A-B及因子层判断矩阵B-C。利用yahhp10.3软件对判断矩阵进行一致性检验,确定指标的权重值Wi。结合评价模型和专家意见进行层次判断矩阵计算,一致性比例CR均小于0.10,判断矩阵具有良好的一致性。其后,利用加权法进行C层对A层的权重计算,最终得出水生植物评价各指标因子的权重(表1)。其中,得分较高的指标为养护管理要求(C8)、刈割量(C9)及抗污能力(C4)。
2.3指标评分标准的确立
本评价体系指标采用定量与定性相结合的方式进行评分赋值,分三级对各项指标进行评价。通过专业文献[14~19]、植物志、苗木网站等渠道查询收集,按程度差异性划分标准,各指标的赋值标准如表1。
3评价结果与分析


通过相应权重与对各指标因子的评分,运用公式ini1S∑Ci*W==计算得出32种水生草本植物的综合得分,并运用spss26.0软件进行聚类分析,将水生草本植物分成3个等级,其中3.80分以上为I级,3.40~3.80分为II级,3.40分以下为III级(表2)。
处在I级的植物有6种,其相对于其他等级的植物具有较大优势,不仅后期养护管理成本较低、植株强健,还具有较高的景观价值,应优先选择利用。例如综合得分排名第一的翠芦莉,在受污水体中适应性良好,具备较强的净水能力[20],同时生性强健、适应性强[21],并且花叶鲜艳、花期长,观赏价值较高。在城市水景营造中可以选择沉水植物搭配翠芦莉,既可对水体进行生态净化处理,还能营造良好的景观效果[22]。排名第二的风车草在抗污[23]、抗病虫害[24]能力上均有较好的表现,且叶形优美、四季常绿,耐粗放管理。
处在II级的植物有11种,其在评价指标得分方面虽然表现出不均衡性,但都存在一定的优势。例如紫芋,耐粗放管理,净水能力较强[20],同时还具备良好的抗污[25]、抗病虫害能力[26],但由于缺少一定的观赏性,需搭配其他植物来丰富景观效果。水竹芋花型优美、花期长,观赏价值较高,且具备良好的净水能力[27],环境适应性良好,但其生物量和刈割量较大,因此综合得分排名中等。
处在III级的植物有15种,此等级植物的优势具有偏向性,在评价过程中表现出明显的不均衡,造成指标得分差距较大,综合得分相对较低,因此在城市水景营造过程中可按实际需求择优利用。例如,纸莎草耐高温,具备较强的净水能力[28],环境适应性良好,但由于其刈割量较大,且景观效果逊色,常与其他水生植物搭配栽植,综合评价受到较大影响,得分较低。而鸢尾虽抗污能力强,环境适应性良好[20],形态优美,观赏期长,观赏价值高,但养护管理要求精细,产生的凋落物较多,刈割废弃物处理成本较高,因此综合得分排名靠后。
4结论与讨论
在城市水景营造的过程中,水生植物的配置运用是其中非常重要的部分。本文构建水生草本植物综合评价体系,运用AHP法对其进行评价,其中养护管理要求、刈割量及抗污能力等指标所占权重较高,这与本研究注重低维护的目标相一致。
从评价结果看,32种植物划分为3个等级,其中Ⅰ级6种,II级11种,Ⅲ级15种。I级的植物在水环境中不仅表现出较强的适应性,且具有一定的观赏价值;II级的植物可搭配I级植物综合利用;III级的植物可按需求择优选用。水竹芋、美人蕉、风车草、梭鱼草等湿地植物在广州公园水景应用频率高达50%以上[7],基本处于综合评价结果的Ⅰ、Ⅱ级,表明本次评价结果具有较好的普遍性。
从评价结果看,32种植物划分为3个等级,其中Ⅰ级6种,II级11种,Ⅲ级15种。I级的植物在水环境中不仅表现出较强的适应性,且具有一定的观赏价值;II级的植物可搭配I级植物综合利用;III级的植物可按需求择优选用。水竹芋、美人蕉、风车草、梭鱼草等湿地植物在广州公园水景应用频率高达50%以上[7],基本处于综合评价结果的Ⅰ、Ⅱ级,表明本次评价结果具有较好的普遍性。
本次水生草本植物的评价结果,可作为珠三角地区低维护城市水景营造的重要参考,但在实际水景营造时,植物的选择需结合水景类型,综合考虑本土种和外来种的关系。如大型湿地水景应考虑本土种或经过长期驯化的外来种,营造自然的景观效果,提高适应性,降低物种入侵风险[29]。城市中如综合公园、居住区等的水景受到的人工干预较大,可对植物进行观察和管护,因此更多考虑景观性强、易管理、低维护性等的水生植物。
同时在植物应用上,还应考虑层次结构的搭配,兼顾色彩、季相变化等,建构以复层群落结构为主的水体植物景观配置:1)草本植物高矮有序搭配,如以高大的风车草、花叶芦竹等搭配翠芦莉和菖蒲等,或以风车草与竹叶眼子菜形成挺水+沉水植物群落,易管理、具备净水能力且景观效果良好;2)木本植物结合草本植物的搭配,比如水松Glyptostrobuspensilis+对叶榕Ficushispida+菖蒲+梭鱼草的配置,菖蒲与梭鱼草季节性景观互补,花色鲜艳,且均有一定的水土净化能力,而木本植物树形奇特,空间塑造感强,景观持久,且耐粗放管理,仅需对草本植物进行简单维护。
同时在植物应用上,还应考虑层次结构的搭配,兼顾色彩、季相变化等,建构以复层群落结构为主的水体植物景观配置:1)草本植物高矮有序搭配,如以高大的风车草、花叶芦竹等搭配翠芦莉和菖蒲等,或以风车草与竹叶眼子菜形成挺水+沉水植物群落,易管理、具备净水能力且景观效果良好;2)木本植物结合草本植物的搭配,比如水松Glyptostrobuspensilis+对叶榕Ficushispida+菖蒲+梭鱼草的配置,菖蒲与梭鱼草季节性景观互补,花色鲜艳,且均有一定的水土净化能力,而木本植物树形奇特,空间塑造感强,景观持久,且耐粗放管理,仅需对草本植物进行简单维护。
本文评价对象涵盖本土种和外来种,外来水生植物通常需要较长的生态适应期,不同外来种的性状存在差异,环境耐受性状存在潜在变化[30]。列入评价对象的绝大部分外来种经过长期驯化,适应性、生态习性表现稳定,但其中如翠芦莉引入我国时间相对较短,适应性指标评分主要依据目前性状表现。由于其未经过长期归化检验,某些指标判断可能会随着时间发生变化,可在未来进一步观察、修订。
此外,水生草本植物抗寒性、固土性、抗风浪性也是生长适应性的影响因素,但本文参考了珠三角其他地区植物筛选评价指标体系,少有将抗寒性纳入,且考虑到该地区少有冻害发生,故没有将此指标纳入讨论;同时,由于本文仅基于文献资料作为评价基础,未能将固土性、抗风浪性等纳入指标体系。未来可通过实验收集相关数据,进一步完善评价指标体系。
此外,水生草本植物抗寒性、固土性、抗风浪性也是生长适应性的影响因素,但本文参考了珠三角其他地区植物筛选评价指标体系,少有将抗寒性纳入,且考虑到该地区少有冻害发生,故没有将此指标纳入讨论;同时,由于本文仅基于文献资料作为评价基础,未能将固土性、抗风浪性等纳入指标体系。未来可通过实验收集相关数据,进一步完善评价指标体系。
