民族村寨游客空间选择偏好分析
3.1游客空间行为总体特征分析


通过对实地调研获取的12.8万个轨迹点经纬度、速度、海拔高度及返回时间的汇总分析,可以发现游客在桃坪羌寨的空间行为具有如下特征(图4)。
1)游客活动的轨迹生成时间主要分布在10:00—17:00,大部分游客的游览时长为0.5~1.5h。
2)游客活动的轨迹海拔高度主要分布在1500~2500m,与桃坪羌寨1440~2500m的海拔高度范围[19]相符合。
3)游客活动分布的热点主要集中在出入口、观景台和小琼羌家等地点。
3.2模型拟合结果分析

利用N-logit软件对162名游客产生的426次选择进行计算拟合,结果如表5所示。模型的尺2数值和对数似然数数值都显示模型拟合优度尚可,说明游客空间行为偏好的多样性较高。


如表6所示,X:民俗文化、xZ传统建筑与游客空间行为选择偏好的相关系数为正,说明游客更偏好选择前往能展示羌族传统生活民俗与本地宗教信仰、能体现桃坪羌寨建筑空间特色与建造技艺的景观空间。
X:直达空间的系数为正,说明游客更加偏好能从主要游览路径直接进入的场地,对需要经过1座廊桥才能到达的场地偏好程度不高。x、可视程度的系数为正,说明游客对于在游览路径中可见的景点偏好程度较高,如游客普遍会选择前往小琼羌家中的碉楼和观景台游览。
X:直达空间的系数为正,说明游客更加偏好能从主要游览路径直接进入的场地,对需要经过1座廊桥才能到达的场地偏好程度不高。x、可视程度的系数为正,说明游客对于在游览路径中可见的景点偏好程度较高,如游客普遍会选择前往小琼羌家中的碉楼和观景台游览。
x3场地类型、X6穿越空间、x了高差3个变量与游客空间行为选择偏好的相关系数为负,说明游客更倾向选择建筑体量小、场地中无路径穿行、无须爬坡或上楼梯进入的景观空间。
相较于体量大、建筑交错组合的景点,游客更偏好于观景台等小体量、相对独立、简单的平台空间,说明羌寨内部空间需要更加明晰的标识和导引系统;仅存在1个出入口的景点更易被游客选择,说明内部具有明确、完整游览流线的空间更受游客青睐;而当景点之间存在高差时,游客对上坡或上楼梯的选择意愿较低,该结果符合人的基本行为规律。
相较于体量大、建筑交错组合的景点,游客更偏好于观景台等小体量、相对独立、简单的平台空间,说明羌寨内部空间需要更加明晰的标识和导引系统;仅存在1个出入口的景点更易被游客选择,说明内部具有明确、完整游览流线的空间更受游客青睐;而当景点之间存在高差时,游客对上坡或上楼梯的选择意愿较低,该结果符合人的基本行为规律。
3.3游客空间选择偏好分析
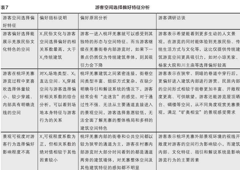
根据桃坪羌寨游客空间行为离散选择模型的研究结果,可以发现游客对村寨景观空间的选择偏好具有如下规律和特征:游客偏好选择能展示羌族民俗文化特色的空间和具有明确游览线路的空间;景观可视度对选择偏好影响较小。

结合对羌寨景观环境特征和游客调研访谈的补充分析,可以对产生这些偏好的原因做出进一步解释(表7)。

结合对羌寨景观环境特征和游客调研访谈的补充分析,可以对产生这些偏好的原因做出进一步解释(表7)。