美国社区公园规划与管理模式
摘要:美国社区公园是城市公园系统中与居民日常生活联系最紧密的公园绿地类型之一。科学、完善的社区公园规划体系和管理模式有助于促进城市可持续发展和增进公众健康福祉。以美国多个城市为例,梳理归纳其城市公园与开放空间规划、城市公园服务分区规划和社区公园规划设计3个尺度的社区公园规划特色,并总结社区公园项目投资建设、公园评价和运营维护的管理内容。最后,分别从规划体系、投资模式、评估机制和公众参与4个方面对中国社区公园的规划与管理提出建议。
近年来,随着中国城镇化建设的推进和居民生活质量的提高,社区公园作为居民就近开展日常休闲活动必要的开放空间和社区生活圈规划的重要组成部分,其规划与管理的重要性愈发凸显。社区公园分布在住所或社区附近,是游憩导向型公园[1],因此社区居民参与度高,对居民健康及城市的社会、生态等方面具有积极影响。在公众健康方面,社区公园可通过鼓励居民就近参加体力活动,缓解居民消极情绪、提升身心健康水平[2-3];在社会效益方面,社区公园能够满足附近居民社会交往、健身锻炼和休闲娱乐等多种需求,是衡量城市空间品质和居民生活幸福感的重要因素[4-6];在生态环境方面,社区公园则具有一定减轻空气污染和改善附近社区微气候的功能[7-8]。
我国针对社区公园的研究起步较晚,但当前人们日益增长的美好生活需要,驱使社区公园的建设发展必须正视其研究少、实践不足的现实差距。学界的相关研究主要集中在游憩服务功能、可达性、使用行为和居民健康等方面[9-13],缺乏对我国社区公园规划与管理的深入探讨。我国社区公园的规划实践缺少控制性指引策略和项目评估方面的刚性标准[14],缺少小地域层面的信息收集和指标构建[15],管理策略不够精细、资金来源渠道不够多元,导致社区公园建设水平参差不齐,无法充分满足居民使用需求。
在新一轮国土空间规划和优质生活圈规划的背景下,如何多尺度构建高质量、公平可达的社区公园及多维度评价社区公园建设,是科学、系统地规划与管理社区公园的关键。美国城市公园绿地系统建设居于世界前列[16],自2008年美国国家游憩与公园协会(NationalRecreationandParkAssociation,NRPA)推出“公园建设社区”(ParksBuildCommunity)计划以来,多个城市致力于通过社区公园(包括邻里公园)促进社区建设,使社区公园规划和管理模式逐渐系统和完善。

本文选取美国纽约、明尼阿波利斯、西雅图、波士顿和匹兹堡5个不同区位经济发展条件较好的城市作为研究对象(图1),这些城市一方面拥有历史悠久、层次清晰、内容完善的公园系统规划体系,规划内容极具研究价值;另一方面对社区公园的关注度较高,出台了多项针对社区公园的专项规划政策,实践经验丰富,有利于探究美国社区公园从宏观规划到具体活动项目安排和管理的策略。基于此,本文引介美国5个城市社区公园的规划和管理模式,旨在为我国社区公园相关技术标准和专项规划的编制提供理论支撑,为投资建设和评估管理提供科学依据,促成更广泛、高质量的在地实践。

本文选取美国纽约、明尼阿波利斯、西雅图、波士顿和匹兹堡5个不同区位经济发展条件较好的城市作为研究对象(图1),这些城市一方面拥有历史悠久、层次清晰、内容完善的公园系统规划体系,规划内容极具研究价值;另一方面对社区公园的关注度较高,出台了多项针对社区公园的专项规划政策,实践经验丰富,有利于探究美国社区公园从宏观规划到具体活动项目安排和管理的策略。基于此,本文引介美国5个城市社区公园的规划和管理模式,旨在为我国社区公园相关技术标准和专项规划的编制提供理论支撑,为投资建设和评估管理提供科学依据,促成更广泛、高质量的在地实践。
1美国社区公园规划体系
美国的邻里公园(neighborhoodparks)和社区公园(communityparks)均以满足邻里单元内居民的休闲娱乐需求为目的而建设。不同城市邻里公园和社区公园的面积和服务半径不同,一般来说,邻里公园和社区公园的面积范围分别为0.8~8hm2和大于8hm2,服务半径分别为400~800m和800~4800m,社区公园的尺度大于邻里公园[17]。美国社区公园和邻里公园的功能、面积和服务半径基本对应于我国的社区公园,因此选取美国社区公园和邻里公园作为研究对象,并统称为社区公园。

美国社区公园规划主要分为城市尺度、分区尺度和社区尺度(图2),不同尺度的规划内容有机融合且规划体系日益完善。城市尺度的公园与开放空间规划关注整个城市的社区公园系统;分区尺度的城市公园服务分区规划注重社区公园的连通性及其游憩设施类型的统筹布置;社区尺度的社区公园规划设计则侧重活动项目和游憩设施形式。
1.1城市公园与开放空间规划


城市尺度的公园与开放空间规划是各城市的公园与游憩局出台的针对全市范围内资源开发保护、各类公园和开放空间发展与规划的总体指导。社区公园是城市公园和开放空间的重要组成部分,同时公园与开放空间规划是城市尺度社区公园规划的指导性文件(图3、4)。
各城市的公园与游憩局为居民提供户外游憩、情感交流、促进身心健康的场所,从城市尺度统筹社区公园的规划与管理,改善社区公园投资失衡的局面,提高公园运营维护的服务水平,缓解不同社会群体绿地不公平问题。在统筹规划方面,城市公园与开放空间规划确定规划愿景、规划原则和规划目标等总体性发展导向,并针对规划目标提出相应建设改造策略,同时指导其他尺度社区公园规划的开展和执行;在现状分析方面,提供社区公园现状和居民需求状况,确定未来需要增补的社区公园建设项目和游憩活动服务;在实施保障方面,每个规划目标均有多个进展评估指标,从全局统筹社区公园的规划实施情况,通过年度报告跟踪进展情况。

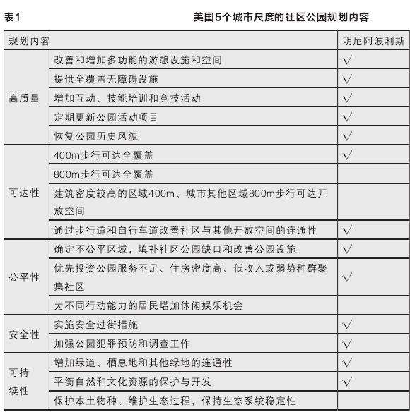
美国5个城市的公园与开放空间规划共同致力于为居民提供社区公园开放空间和游憩设施[18-22](表1),把高质量、可达性和公平性作为规划核心理念,关注社区公园的安全性和可持续性。在高质量和公平性方面,重点关注社会经济处于劣势和游憩资源不足的社区,持续追踪居民与时俱进、多样化的需求,通过新建或改进社区公园基础设施,推动高质量、多功能的游憩服务发展,促进跨文化和全龄段群体互动。
在可达性方面,5个城市均参加美国“10分钟步行到访”运动,即确保至2050年,每个人都能从居住地步行10min(即步行800m)进入一个高质量公园[23]。为此,各城市均设定了公园可达性标准,如西雅图和匹兹堡划分了400和800m2个层级的可达性指标;波士顿针对社区公园提出了800m可达性标准。此外,明尼阿波利斯、波士顿和匹兹堡均通过优化慢行交通系统提升公园可达性。
1.2城市公园服务分区规划
分区尺度的城市公园服务分区规划是区域范围内协调各要素的系统性文件,强调其与城市尺度规划的协同性和整体性。城市公园服务分区规划是以城市公园与开放空间规划的规划目标和实施策略为导向,进一步分析不同服务分区(serviceareas)的历史背景和现状问题,确定社区公园和游憩设施资源缺口,统筹整个区域的资产规划。


以明尼阿波利斯市为例,由于不同种族和社区群体在城市中有显著的聚居差异,为满足他们的公园游憩需求和缓解健康不公平问题,该市按照地理区位将全市划分为5个服务分区[24],并提出各服务分区的社区公园总体规划。基于不同服务分区的背景和人口状况,服务分区总体规划确定新增社区公园的位置,通过步道、自行车道和绿道等完善公园连接道,并根据居民需求完善社区公园活动设施类型,创造更多聚集和活动机会(图5)。
服务分区总体规划具有以下优势:1)较好地统筹整个区域的社区公园位置和游憩设施资源,提升社区公园分布的均衡性和游憩设施的丰富性;2)通过完善街道网络连接社区公园,提高社区公园的连接性、可达性及其周边景观环境品质,形成服务分区内宜游、宜赏、宜憩的社区公园网络。
1.3社区公园规划设计
社区公园规划设计基于公园自身资源优势,进一步落实上述2个尺度的规划。在分区尺度规划中确定不同社区公园游憩设施类型的基础上,社区公园规划设计进一步为不同群体规划和布局游憩设施项目。


以明尼阿波利斯市和纽约市的社区公园规划设计为例,其遵循以下流程(图6):首先,结合当地人口状况制定公众参与计划书,运用社交媒体、广告产品等多种方式对规划项目进行前期宣传;其次,由设计公司对整个场地提出概念设计,针对主要游憩活动项目的设施进行多方案设计;再次,社区公园咨询委员会牵头社区居民、兴趣团体等多群体直接与设计公司互动,通过多种方式参与社区公园规划;最后,设计公司收集整理公众反馈的意见并确定最终方案(图7)。

总的来说,该尺度的规划更注重通过多渠道的公众参与方式让人们表达公园使用需求和参与社区公园规划,特别关注残障人士、弱势群体及其他特殊群体,保障满足所有居民需求,实现公园资源的精准化配置。

总的来说,该尺度的规划更注重通过多渠道的公众参与方式让人们表达公园使用需求和参与社区公园规划,特别关注残障人士、弱势群体及其他特殊群体,保障满足所有居民需求,实现公园资源的精准化配置。
社区公园的规划以活动为导向,主要考虑供给的活动内容、体育项目和开展课程等,因此十分注重提供运动场地、游乐场和多功能活动场地,有效满足人们的运动、娱乐和休闲需求,同时为小团体及大型社区团体创造更多聚集机会。社区公园提供的活动项目会定期更新,以满足整个社区的需求,保持社区公园活动的灵活性和多样性。