数字足迹支持下的4个景观感知要素分析
2023-10-01
周详0
核心提示:这些选点不仅跨越区域较广,而且涉及的景观资源类型较多,超越了以往“历史中心区”及“建筑集合体”的概念,包括了更加多元的城市背景与地理环境,能够较好地体现研究区域内自然资源与文化资源的结合、历史景观与当代景观的融合,具有一定的典型性与代表性。
数字足迹支持下的景观感知要素分析
2.1研究对象选择
秦淮河风光带以十里秦淮为轴线,以明城墙为纽带,串联起南京历史城区众多文化景点,是集自然风光、山水园林、庙宇学堂、街市民居、风土人情、美食购物、科普教育和节庆文化于一体的文化景观荟萃之地。在空间形态上,秦淮河风光带具有良好的景观延展性,其依托城市河流这一自然线性本底,整合了城市零散的历史文化资源,实现了自然与文化的融合发展;在功能组织上,秦淮河风光带强调城市环境与人类活动的线性关联,是在历史层积的作用下,由人与自然共同形成的线形文化遗产群落[20]。
综合而言,这一区域具有较高的自然、文化与社会价值,符合联合国教科文组织在《关于历史性城市景观的建议书》中所倡议的“遗产景观研究既要关注历史景观的传统价值,又要兼顾现代景观的时代价值,从而实现层积性的城市景观在物质、社会、文化及时空上相互关联的整体性”,可以说是一处能够集中展现遗产景观与文旅消费之间复杂关系的典型区域。
综合而言,这一区域具有较高的自然、文化与社会价值,符合联合国教科文组织在《关于历史性城市景观的建议书》中所倡议的“遗产景观研究既要关注历史景观的传统价值,又要兼顾现代景观的时代价值,从而实现层积性的城市景观在物质、社会、文化及时空上相互关联的整体性”,可以说是一处能够集中展现遗产景观与文旅消费之间复杂关系的典型区域。
作为能够有效服务现代城市功能并满足居民游憩需求的景观资源集合[21],秦淮河风光带不仅兼具显性的物质空间价值与隐性的非物质文化价值,还具备良好的景观视觉价值,是研究景观视觉感知的理想载体。
因此,鉴于秦淮河风光带在南京历史城区遗产景观中的可视性与代表性,及其在游客群体中的大众性与普及性,完全符合“旅游凝视”理论所确立的研究标准,本研究将南京历史城区范围内的外秦淮河流域以及内秦淮河的南段与中段选为研究区域;与此同时,利用数据挖掘程序对南京历史城区范围内所有景观资源点的基础信息及地理空间位置进行采集,并在地理信息系统(geographicinformationsystem,GIS)中筛选出位于研究区域内且具有一定旅游热度的45个资源点作为研究对象(图2)。
这些选点不仅跨越区域较广,而且涉及的景观资源类型较多,超越了以往“历史中心区”及“建筑集合体”的概念,包括了更加多元的城市背景与地理环境,能够较好地体现研究区域内自然资源与文化资源的结合、历史景观与当代景观的融合,具有一定的典型性与代表性。
因此,鉴于秦淮河风光带在南京历史城区遗产景观中的可视性与代表性,及其在游客群体中的大众性与普及性,完全符合“旅游凝视”理论所确立的研究标准,本研究将南京历史城区范围内的外秦淮河流域以及内秦淮河的南段与中段选为研究区域;与此同时,利用数据挖掘程序对南京历史城区范围内所有景观资源点的基础信息及地理空间位置进行采集,并在地理信息系统(geographicinformationsystem,GIS)中筛选出位于研究区域内且具有一定旅游热度的45个资源点作为研究对象(图2)。
这些选点不仅跨越区域较广,而且涉及的景观资源类型较多,超越了以往“历史中心区”及“建筑集合体”的概念,包括了更加多元的城市背景与地理环境,能够较好地体现研究区域内自然资源与文化资源的结合、历史景观与当代景观的融合,具有一定的典型性与代表性。
2.2数字足迹与景观感知要素识别
考虑到新冠肺炎疫情对大众旅游的影响,本研究选取2018年6月—2019年6月旅行者在携程网与同程网上公开发表的文字与图片信息,作为数字足迹内容分析的来源。本研究之所以选择将携程网与同程网作为数据采集平台,主要原因在于:
1)两者是国内目前规模最大的在线旅游平台,大量用户通过这2个平台分享其在旅行过程的全部体验,可以从中采集到不同类型游憩者的游记样本与照片内容;
2)两者包含了大量的文字型与图片型数字足迹,通过交替使用2种类型的数字足迹,能够对旅行者的景观视觉感知内容进行定量解析。鉴于原始数据库中存在大量噪声数据,本研究首先利用词频分析法对初始文本数据库进行清洗,并对无分析意义的数量词、介词、冠词和助词进行过滤,从而输出2个字以上的有效词汇。
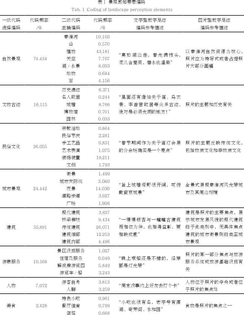
由于文本语义分析能够有效识别游客的评价信息中的主要关注内容,因此本研究采用国际上主流的质性分析工具NVivo11对文本内容进行编码分析,从而对无规则的主观评价信息进行结构化梳理。通过开放编码、主轴编码与选择编码三级编码操作之后,研究发现:游客对于秦淮河风光带的关注内容主要集中于自然景观、文物古迹、民俗文化、城市景观、建筑、游憩服务、人物和美食8个方面。

基于此,本研究尝试构建包含8个一级指标和37个二级指标的秦淮河景观感知要素编码表(表1),从而为后续图片内容解析提供分类编码依据。由于该部分研究强调从行动者视角来理解社会互动的过程,并且直接从实证研究入手,因而能够较好地实现游客行为与感知体验的匹配[22]。
由于文本语义分析能够有效识别游客的评价信息中的主要关注内容,因此本研究采用国际上主流的质性分析工具NVivo11对文本内容进行编码分析,从而对无规则的主观评价信息进行结构化梳理。通过开放编码、主轴编码与选择编码三级编码操作之后,研究发现:游客对于秦淮河风光带的关注内容主要集中于自然景观、文物古迹、民俗文化、城市景观、建筑、游憩服务、人物和美食8个方面。

基于此,本研究尝试构建包含8个一级指标和37个二级指标的秦淮河景观感知要素编码表(表1),从而为后续图片内容解析提供分类编码依据。由于该部分研究强调从行动者视角来理解社会互动的过程,并且直接从实证研究入手,因而能够较好地实现游客行为与感知体验的匹配[22]。
2.3景观视觉感知要素共现分析
基于上述编码结果,本研究尝试提取研究区域内景点的地理空间信息,并抓取对应景点的评论照片,得到照片35971张。鉴于样本量过大,本研究将照片置入MicrosoftExcel2019中进行随机抽样。由于抽样结果会出现重复抽取的情况,在多次实验后发现:设定单个景点的抽样数目为200张时,得到的抽样结果最为理想。本研究最终得到6137张照片进行下一步研究。
1)对图片进行编码分析,采用基于R语言的定性数据包RQDA来批量解析和编码图片内容。
2)在识别图像中的视觉感知要素后,应用上述编码表中的代码与每个要素建立对应关系,直到所有视觉感知要素均被编码为止。鉴于照片内容的复杂性与照片要素间的关联性,本研究将编码规则设定为:每张照片必须被编码成至少1个一级代码;同时为了避免运算过于复杂,每张照片被编码的二级代码不能超过4个。

3)在对所有照片完成编码后,利用基于R语言的统计学程序对代码进行描述性数学统计,研究发现:在8个一级代码中,“自然景观”是旅行照片表达最多的内容,说明秦淮河风光带的自然风光给游客留下深刻的觉印象;同时照片内容的聚焦对象为“建筑”,其中传统建筑所占比重最高,一定程度上反映出游客对于秦淮河风光带历史风貌的视觉感知状况。

4)为了揭示照片中视觉感知要素的内在关联,利用RQDA的文本提取功能,对所有样本照片的共现情况进行分析,以研判这些照片被37个二级代码两两共同编码的情况。在得到37×37型关系对称矩阵后,借助Ucinet6软件的Netdraw功能对共现矩阵进行可视化分析,最终得到视觉感知要素的网络共现关系与游客偏好照片组合类型(图3)

4)为了揭示照片中视觉感知要素的内在关联,利用RQDA的文本提取功能,对所有样本照片的共现情况进行分析,以研判这些照片被37个二级代码两两共同编码的情况。在得到37×37型关系对称矩阵后,借助Ucinet6软件的Netdraw功能对共现矩阵进行可视化分析,最终得到视觉感知要素的网络共现关系与游客偏好照片组合类型(图3)
在上述网络结构关系中,每个节点表示一个视觉要素,节点越大,表示与该要素直接关联的照片数量越多,其在共现网络中的重要性越强。每条连接线则表示2个视觉要素间的关联强度,连线越粗表示关联越强。研究表明:夜景、植物与传统建筑在共现网络中的重要性最强,秦淮河次之;四者关联紧密,共同构成了一个显著的四边形结构。视觉感知要素偏好组合大致包含3类:
1)以历史建筑为焦点,由传统建筑物与植物景观构成的展示秦淮河风光带历史人文风貌的组合;
2)以秦淮夜景为特色,由秦淮河景观与传统建筑群构成的展示夜间沉浸式游玩体验的组合;
3)以天空为背景,由明城墙与城市天际线构成的展示城市新旧发展情况的组合。
